Java IO基础知识小结
Java IO基础知识语法,参考博客Java IO基础知识语法
IO 流简介
IO 即 Input/Output,输入和输出。数据输入到计算机内存的过程即输入-读,反之输出到外部存储(比如数据库,文件,远程主机)的过程即输出-写。数据传输过程类似于水流,因此称为 IO 流。IO 流在 Java 中分为输入流和输出流,而根据数据的处理方式又分为字节流和字符流。
Java IO 流的 40 多个类都是从如下 4 个抽象类基类中派生出来的。
- InputStream/Reader: 所有的输入流的基类,前者是字节输入流,后者是字符输入流。
- OutputStream/Writer: 所有输出流的基类,前者是字节输出流,后者是字符输出流。
字节流
InputStream(字节输入流)
InputStream用于从源头(通常是文件)读取数据(字节信息)到内存中,java.io.InputStream抽象类是所有字节输入流的父类。
常用方法:
- read() :返回输入流中下一个字节的数据。返回的值介于 0 到 255 之间。如果未读取任何字节,则代码返回 -1 ,表示文件结束。
- read(byte b[ ]) : 从输入流中读取一些字节存储到数组 b 中。如果数组 b 的长度为零,则不读取。如果没有可用字节读取,返回 -1。如果有可用字节读取,则最多读取的字节数最多等于 b.length , 返回读取的字节数。这个方法等价于 read(b, 0, b.length)。
- read(byte b[], int off, int len) :在read(byte b[ ]) 方法的基础上增加了 off 参数(偏移量)和 len 参数(要读取的最大字节数)。
- skip(long n) :忽略输入流中的 n 个字节 ,返回实际忽略的字节数。
- available() :返回输入流中可以读取的字节数。
- close() :关闭输入流释放相关的系统资源。
新增方法:
- readAllBytes() :读取输入流中的所有字节,返回字节数组。
- readNBytes(byte[] b, int off, int len) :阻塞直到读取 len 个字节。
- transferTo(OutputStream out) : 将所有字节从一个输入流传递到一个输出流。
FileInputStream 是一个比较常用的字节输入流对象,可直接指定文件路径,可以直接读取单字节数据,也可以读取至字节数组中。
1 | try (InputStream fis = new FileInputStream("input.txt")) { |
像下面这段代码在我们的项目中就比较常见,我们通过 readAllBytes() 读取输入流所有字节并将其直接赋值给一个 String 对象。
1 | // 新建一个 BufferedInputStream 对象 |
DataInputStream 用于读取指定类型数据,不能单独使用,必须结合 FileInputStream
1 | FileInputStream fileInputStream = new FileInputStream("input.txt"); |
ObjectInputStream 用于从输入流中读取 Java 对象(ObjectInputStream,反序列化),ObjectOutputStream将对象写入到输出流(ObjectOutputStream,序列化)。
1 | ObjectOutputStream output = new ObjectOutputStream(new FileOutputStream("file.txt") |
字符流
不管是文件读写还是网络发送接收,信息的最小存储单元都是字节。 那为什么 I/O 流操作要分为字节流操作和字符流操作呢?
- 字符流是由 Java 虚拟机将字节转换得到的,这个过程还算是比较耗时。
- 如果我们不知道编码类型就很容易出现乱码问题。
I/O 流就干脆提供了一个直接操作字符的接口,方便我们平时对字符进行流操作。如果音频文件、图片等媒体文件用字节流比较好,如果涉及到字符的话使用字符流比较好。
字符流默认采用的是 Unicode 编码,我们可以通过构造方法自定义编码。顺便分享一下之前遇到的笔试题:常用字符编码所占字节数?utf8 :英文占 1 字节,中文占 3 字节,unicode:任何字符都占 2 个字节,gbk:英文占 1 字节,中文占 2 字节。
Reader(字符输入流)
Reader用于从源头(通常是文件)读取数据(字符信息)到内存中,java.io.Reader抽象类是所有字符输入流的父类。
Reader 用于读取文本, InputStream 用于读取原始字节。
Reader 常用方法 :
- read() : 从输入流读取一个字符。
- read(char[] cbuf) : 从输入流中读取一些字符,并将它们存储到字符数组 cbuf中,等价于 read(cbuf, 0, cbuf.length) 。
- read(char[] cbuf, int off, int len) :在read(char[] cbuf) 方法的基础上增加了 off 参数(偏移量)和 len 参数(要读取的最大字节数)。
- skip(long n) :忽略输入流中的 n 个字符 ,返回实际忽略的字符数。
- close() : 关闭输入流并释放相关的系统资源。
InputStreamReader 是字节流转换为字符流的桥梁,其子类 FileReader 是基于该基础上的封装,可以直接操作字符文件。
1 | // 字节流转换为字符流的桥梁 |
FileReader 代码示例:
1 | try (FileReader fileReader = new FileReader("input.txt");) { |
Writer(字符输出流)
Writer用于将数据(字符信息)写入到目的地(通常是文件),java.io.Writer抽象类是所有字节输出流的父类
Writer 常用方法 :
- write(int c) : 写入单个字符。
- write(char[] cbuf) :写入字符数组 cbuf,等价于write(cbuf, 0, cbuf.length)。
- write(char[] cbuf, int off, int len) :在write(char[] cbuf) 方法的基础上增加了 off 参数(偏移量)和 len 参数(要读取的最大字节数)。
- write(String str) :写入字符串,等价于 write(str, 0, str.length()) 。
- write(String str, int off, int len) :在write(String str) 方法的基础上增加了 off 参数(偏移量)和 len 参数(要读取的最大字节数)。
- append(CharSequence csq) :将指定的字符序列附加到指定的 Writer 对象并返回该 Writer 对象。
- append(char c) :将指定的字符附加到指定的 Writer 对象并返回该 Writer 对象。
- flush() :刷新此输出流并强制写出所有缓冲的输出字符。
- close():关闭输出流释放相关的系统资源。
OutputStreamWriter 是字符流转换为字节流的桥梁,其子类 FileWriter 是基于该基础上的封装,可以直接将字符写入到文件。
1 | // 字符流转换为字节流的桥梁 |
FileWriter 代码示例:
1 | try (Writer output = new FileWriter("output.txt")) { |
字节流和字符流区别
- 字节流操作的基本单元为字节;字符流操作的基本单元为Unicode码元。
- 字节流默认不使用缓冲区;字符流使用缓冲区。
- 字节流在操作的时候本身是不会用到缓冲区的,是与文件本身直接操作的,所以字节流在操作文件时,即使不关闭资源,文件也能输出;字符流在操作的时候是使用到缓冲区的。如果字符流不调用close或flush方法,则不会输出任何内容。
- 字节流通常用于处理二进制数据,实际上它可以处理任意类型的数据,但它不支持直接写入或读取Unicode码元;字符流通常处理文本数据,它支持写入及读取Unicode码元。
- 字节流可用于任何类型的对象,包括二进制对象,而字符流只能处理字符或者字符串; 字节流提供了处理任何类型的IO操作的功能,但它不能直接处理Unicode字符,而字符流就可以
装饰器模式
详细参考博客漫画设计模式:什么是“装饰器模式”?
装饰器(Decorator)模式 可以在不改变原有对象的情况下拓展其功能。
装饰器模式通过组合替代继承来扩展原始类的功能,在一些继承关系比较复杂的场景(IO 这一场景各种类的继承关系就比较复杂)更加实用。
装饰器类需要跟原始类继承相同的抽象类或者实现相同的接口。并且,装饰器模式支持对原始类嵌套使用多个装饰器。
对于字节流来说, FilterInputStream (对应输入流)和FilterOutputStream(对应输出流)是装饰器模式的核心,分别用于增强 InputStream 和OutputStream子类对象的功能。
我们常见的BufferedInputStream(字节缓冲输入流)、DataInputStream 等等都是FilterInputStream 的子类,BufferedOutputStream(字节缓冲输出流)、DataOutputStream等等都是FilterOutputStream的子类。
举个例子,我们可以通过 BufferedInputStream(字节缓冲输入流)来增强 FileInputStream 的功能。
BufferedInputStream 构造函数如下:
1 | public BufferedInputStream(InputStream in) { |
可以看出,BufferedInputStream 的构造函数其中的一个参数就是 InputStream 。
这个时候,你可以会想了:为啥我们直接不弄一个BufferedFileInputStream(字符缓冲文件输入流)呢?
如果 InputStream的子类比较少的话,这样做是没问题的。不过, InputStream的子类实在太多,继承关系也太复杂了。如果我们为每一个子类都定制一个对应的缓冲输入流,那岂不是太麻烦了。
如果你对 IO 流比较熟悉的话,你会发现ZipInputStream 和ZipOutputStream 还可以分别增强 BufferedInputStream 和 BufferedOutputStream 的能力。
1 | BufferedInputStream bis = new BufferedInputStream(new FileInputStream(fileName)); |
ZipInputStream 和ZipOutputStream 分别继承自InflaterInputStream 和DeflaterOutputStream。
1 | public |
这也是装饰器模式很重要的一个特征,那就是可以对原始类嵌套使用多个装饰器。
为了实现这一效果,装饰器类需要跟原始类继承相同的抽象类或者实现相同的接口。上面介绍到的这些 IO 相关的装饰类和原始类共同的父类是 InputStream 和OutputStream。
对于字符流来说,BufferedReader 可以用来增加 Reader (字符输入流)子类的功能,BufferedWriter 可以用来增加 Writer (字符输出流)子类的功能。
1 | BufferedWriter bw = new BufferedWriter(new OutputStreamWriter(new FileOutputStream(fileName), "UTF-8")); |
字节缓冲流
IO 操作是很消耗性能的,缓冲流将数据加载至缓冲区,一次性读取/写入多个字节,从而避免频繁的 IO 操作,提高流的传输效率。
字节缓冲流这里采用了装饰器模式来增强 InputStream 和OutputStream子类对象的功能。
举个例子,我们可以通过 BufferedInputStream(字节缓冲输入流)来增强 FileInputStream 的功能。
1 | // 新建一个 BufferedInputStream 对象 |
可以看出,BufferedInputStream 的构造函数其中的一个参数就是 InputStream 。
BufferedInputStream 代码示例:
1 | try (BufferedInputStream bis = new BufferedInputStream(new FileInputStream("input.txt"))) { |
字节流和字节缓冲流的性能差别主要体现在我们使用两者的时候都是调用 write(int b) 和 read() 这两个一次只读取一个字节的方法的时候。由于字节缓冲流内部有缓冲区(字节数组),因此,字节缓冲流会先将读取到的字节存放在缓存区,大幅减少 IO 次数,提高读取效率。
1 |
|
如果是调用 read(byte b[]) 和 write(byte b[], int off, int len) 这两个写入一个字节数组的方法的话,只要字节数组的大小合适,两者的性能差距其实不大,基本可以忽略。
BufferedInputStream(字节缓冲输入流)
BufferedInputStream 从源头(通常是文件)读取数据(字节信息)到内存的过程中不会一个字节一个字节的读取,而是会先将读取到的字节存放在缓存区,并从内部缓冲区中单独读取字节。这样大幅减少了 IO 次数,提高了读取效率。
BufferedInputStream 内部维护了一个缓冲区,这个缓冲区实际就是一个字节数组,通过阅读 BufferedInputStream 源码即可得到这个结论。
1 | public |
缓冲区的大小默认为 8192 字节,当然了,你也可以通过 BufferedInputStream(InputStream in, int size) 这个构造方法来指定缓冲区的大小。
BufferedOutputStream(字节缓冲输出流)
BufferedOutputStream 将数据(字节信息)写入到目的地(通常是文件)的过程中不会一个字节一个字节的写入,而是会先将要写入的字节存放在缓存区,并从内部缓冲区中单独写入字节。这样大幅减少了 IO 次数,提高了读取效率
1 | try (BufferedOutputStream bos = new BufferedOutputStream(new FileOutputStream("output.txt"))) { |
类似于 BufferedInputStream ,BufferedOutputStream 内部也维护了一个缓冲区,并且,这个缓存区的大小也是 8192 字节。
字符缓冲流
BufferedReader (字符缓冲输入流)和 BufferedWriter(字符缓冲输出流)类似于 BufferedInputStream(字节缓冲输入流)和BufferedOutputStream(字节缓冲输入流),内部都维护了一个字节数组作为缓冲区。不过,前者主要是用来操作字符信息。
打印流
System.out 实际是用于获取一个 PrintStream 对象,print方法实际调用的是 PrintStream 对象的 write 方法。
PrintStream 属于字节打印流,与之对应的是 PrintWriter (字符打印流)。PrintStream 是 OutputStream 的子类,PrintWriter 是 Writer 的子类。
1 | public class PrintStream extends FilterOutputStream |
随机访问流
这里要介绍的随机访问流指的是支持随意跳转到文件的任意位置进行读写的 RandomAccessFile 。
RandomAccessFile 的构造方法如下,我们可以指定 mode(读写模式)。
1 | // openAndDelete 参数默认为 false 表示打开文件并且这个文件不会被删除 |
读写模式主要有下面四种:
- r : 只读模式。
- rw: 读写模式
- rws: 相对于 rw,rws 同步更新对“文件的内容”或“元数据”的修改到外部存储设备。
- rwd : 相对于 rw,rwd 同步更新对“文件的内容”的修改到外部存储设备。
文件内容指的是文件中实际保存的数据,元数据则是用来描述文件属性比如文件的大小信息、创建和修改时间。
RandomAccessFile 中有一个文件指针用来表示下一个将要被写入或者读取的字节所处的位置。我们可以通过 RandomAccessFile 的 seek(long pos) 方法来设置文件指针的偏移量(距文件开头 pos 个字节处)。如果想要获取文件指针当前的位置的话,可以使用 getFilePointer() 方法。
1 | RandomAccessFile randomAccessFile = new RandomAccessFile(new File("input.txt"), "rw"); |
RandomAccessFile 的 write 方法在写入对象的时候如果对应的位置已经有数据的话,会将其覆盖掉。
1 | RandomAccessFile randomAccessFile = new RandomAccessFile(new File("input.txt"), "rw"); |
假设运行上面这段程序之前 input.txt 文件内容变为 ABCD ,运行之后则变为 HIJK 。
RandomAccessFile 比较常见的一个应用就是实现大文件的 断点续传 。何谓断点续传?简单来说就是上传文件中途暂停或失败(比如遇到网络问题)之后,不需要重新上传,只需要上传那些未成功上传的文件分片即可。分片(先将文件切分成多个文件分片)上传是断点续传的基础。

RandomAccessFile 的实现依赖于 FileDescriptor (文件描述符) 和 FileChannel (内存映射文件)。
IO分类
- Java BIO: 同步并阻塞,服务器实现模式为一个连接一个线程,即客户端有连接请求时服务器端就需要启动一个线程进行处理,如果这个连接不做任何事情会造成不必要的线程开销,当然可以通过线程池机制改善。

- Java NIO: 同步非阻塞,服务器实现模式为一个请求一个线程,即当一个连接创建后,不需要对应一个线程,这个连接会被注册到多路复用器上面,所以所有的连接只需要一个线程就可以搞定,当这个线程中的多路复用器进行轮询的时候,发现连接上有请求的话,才开启一个线程进行处理,也就是一个请求一个线程模式。BIO与NIO一个比较重要的不同,是我们使用BIO的时候往往会引入多线程,每个连接一个单独的线程;而NIO则是使用单线程或者只使用少量的多线程,每个连接共用一个线程。

但是,这种 IO 模型同样存在问题:应用程序不断进行 I/O 系统调用轮询数据是否已经准备好的过程是十分消耗 CPU 资源的。
这个时候,I/O 多路复用模型 就上场了。
IO 多路复用模型中,线程首先发起 select 调用,询问内核数据是否准备就绪,等内核把数据准备好了,用户线程再发起 read 调用。read 调用的过程(数据从内核空间 -> 用户空间)还是阻塞的。
IO 多路复用模型,通过减少无效的系统调用,减少了对 CPU 资源的消耗。
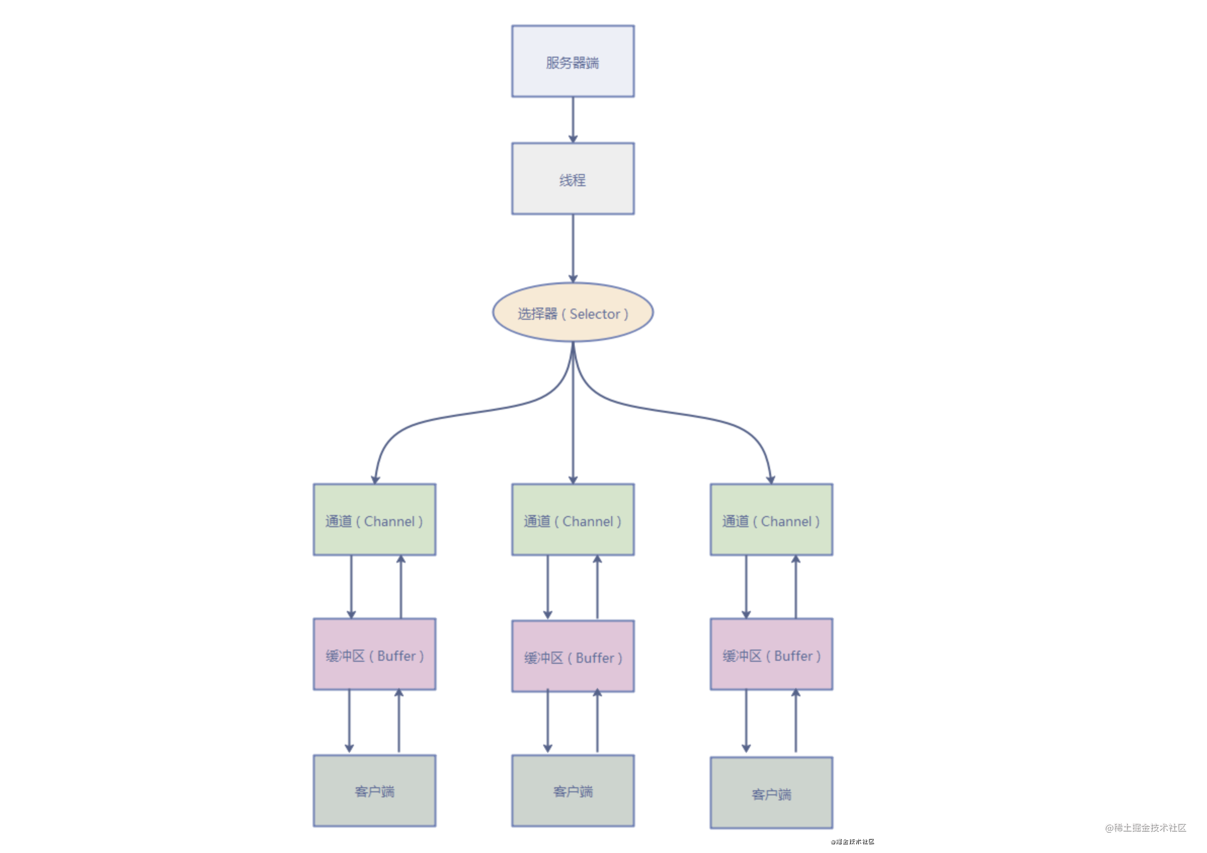
Java 中的 NIO ,有一个非常重要的选择器 ( Selector ) 的概念,也可以被称为 多路复用器。通过它,只需要一个线程便可以管理多个客户端连接。当客户端数据到了之后,才会为其服务。
- Java AIO(NIO.2): 异步非阻塞,服务器实现模式为一个有效请求一个线程,客户端的I/O请求都是由OS先完成了再通知服务器应用去启动线程进行处理。
帮助理解
老王烧开水:
1、普通水壶煮水,站在旁边,主动的看水开了没有?同步的阻塞
2、普通水壶煮水,去干点别的事,每过一段时间[轮询]去看看水开了没有,水没开就走人。同步非阻塞
3、响水壶煮水,站在旁边,不会每过一段时间主动看水开了没有。如果水开了,水壶自动通知他。异步阻塞
4、响水壶煮水,去点别的事,如果水开了,水壶自动通知他。异步非阻塞
NIO和IO区别
NIO即New IO,这个库是在JDK1.4中才引入的。NIO和IO有相同的作用和目的,但实现方式不同,NIO主要用到的是块,所以NIO的效率要比IO高很多。在Java API中提供了两套NIO,一套是针对标准输入输出NIO,另一套就是网络编程NIO。
Java NIO的三个核心基础组件,Channels、Buffers、Selectors
| IO | NIO |
|---|---|
| 面向流 | 面向缓冲/块 |
| 阻塞IO | 非阻塞IO |
| 无 | 选择器 |
首先来讲一下传统的IO和NIO的区别,传统的IO又称BIO,即阻塞式IO,NIO就是非阻塞IO了。还有一种AIO就是异步IO,这里不加阐述了。
Java IO的各种流是阻塞的。这意味着,当一个线程调用read() 或 write()时,该线程被阻塞,直到有一些数据被读取,或数据完全写入。该线程在此期间不能再干任何事情了。 Java NIO的非阻塞模式,使一个线程从某通道发送请求读取数据,但是它仅能得到目前可用的数据,如果目前没有数据可用时,就什么都不会获取。而不是保持线程阻塞,所以直至数据变的可以读取之前,该线程可以继续做其他的事情。 非阻塞写也是如此。一个线程请求写入一些数据到某通道,但不需要等待它完全写入,这个线程同时可以去做别的事情。 线程通常将非阻塞IO的空闲时间用于在其它通道上执行IO操作,所以一个单独的线程现在可以管理多个输入和输出通道(channel)。
序列化和反序列化
序列化:就是将对象转化成字节序列的过程。
反序列化:就是讲字节序列转化成对象的过程。
为什么要序列化
- 持久化:对象是存储在JVM中的堆区的,但是如果JVM停止运行了,对象也不存在了。序列化可以将对象转化成字节序列,可以写进硬盘文件中实现持久化。在新开启的JVM中可以读取字节序列进行反序列化成对象。
- 网络传输:网络直接传输数据,但是无法直接传输对象,可在传输前序列化,传输完成后反序列化成对象。所以所有可在网络上传输的对象都必须是可序列化的。
如何实现
实现Serializable接口
transient关键字作用
被transient关键字修饰的变量不再能被序列化,一个静态变量不管是否被transient修饰,均不能被序列化。



